Courses We Offer
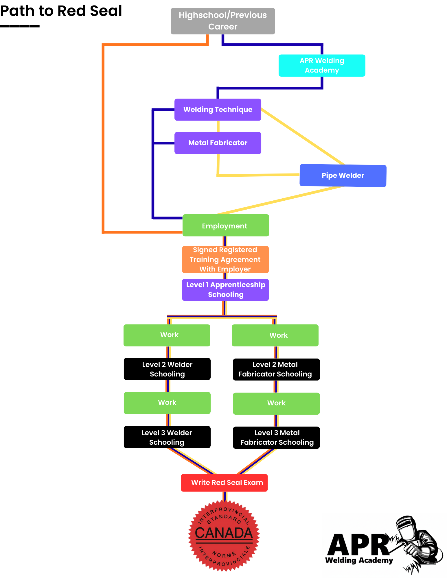
Course Flow Chart

Welding Technique
Diploma Program
Next Course Dates:
August 24th, 2026
Tuition: $11,220
Additional Fees: Textbooks, CWB Testing, Supplies
Program Duration: 17 Weeks (500 hours)
This Welding Technique Diploma Program provides students with a combination of job-entry skills and the knowledge to work on structural steel in either the construction or fabrication industry. Some subject including;
- Oxy-acetylene cutting
- Plasma Arc cutting
- Shielded Metal Arc Welding
- Gas Metal Arc Welding
- Flux Core Arc Welding
- Gas Tungsten Arc Welding
- Carbon Arc Gouging
- Plasma Arc Gouging.
- Basic Blueprint Reading
- Basic Pattern and Template Development
- Students have the opportunity to test for the following CWB tickets
- S.M.A.W.
- G.M.A.W.
- F.C.A.W.
Admission Policy
- An Ontario Secondary School Diploma or equivalent; OR
- A mature student at least 18 years of age, and pass a Superintendent approved qualifying test
Metal Fabricator
Diploma Program
Next Course Date:
August 24th, 2026
Tuition: $15,840
Additional Fees: Textbooks, CWB Testing, Supplies
Program Duration: 24 Weeks (720 hours)
This Metal Fabricator (Fitter) Diploma Program provides students with a combination of job entry skills and the knowledge required for today’s fabrication and welding field.
Students will spend much of their time applying theory to practice in a well equipped fabrication and welding facility. Student will perform a series of metal fabrication projects from pre-engineered drawings. During these projects students will be required to fabricate the pre-engineered designs by utilizing raw material and the theory acquired from the classroom. All projects will be inspected and graded based on layout, cutting, proper fitting processes to the welding procedure, inspection and quality control phases. Completion of the projects will require the students to utilize both conventional and computer controlled fabrication equipment (CNC).
Students will be able to interpret various pre-engineered blueprints, prepare material with various cutting processes, form object with various metal working equipment, assembling / fitting and welding with different welding process while utilizing sheet plate, structural shapes and pipe.
Some subject including;
- Oxy-acetylene cutting
- Plasma Arc cutting
- Shielded Metal Arc Welding
- Gas Metal Arc Welding
- Flux Core Arc Welding
- Gas Tungsten Arc Welding
- Carbon Arc Gouging
- Plasma Arc Gouging
- Basic Blueprint Reading
- Advanced Blueprint Reading
- Basic Pattern and Template Development
- Advanced Pattern and Template Development
- Students have the opportunity to test for the following CWB tickets
- S.M.A.W.
- G.M.A.W.
- F.C.A.W.
Admission Policy
- An Ontario Secondary School Diploma or equivalent; or
- A mature student at least 18 years of age, and pass a Superintendent approved qualifying test
Pipe Welder Diploma Program
Next Course Date:
TBD
Tuition: $5,234.03
Additional Fees: Textbooks, TSSA Testing, Supplies
Program Duration: 8 Weeks (200 hours)
The Pipe Welder Diploma Program will provide proper welding skill training in the highly demanding pressure vessel and piping industry. The primary goal is to upgrade the welder student skills up to the required level to meet TSSA pressure pipe welder qualification standards with the shield metal arc welding procedure in mild steel pipe. Practical and theory instruction will provide students with an understanding of;
- Welding safety standards
- ASME code section 1X
- Welding procedure specifications
- Preparing and assembling joints
- TSSA procedure
- Welder performance qualification
- Blueprint reading for pipe welders
- Quality control and inspection.
This program will provide students with all the educational requirements needed to challenge the following welding tests
- Qualification testing in the 6G' position on a 2’ diameter schedule 80 or 160 wall steel pipe to ASME IX with TSSA Standard
- Qualification testing in the 2G/5G or (6G) position on 6'diameter schedule 40 or 80 wall steel pipe to ASME IX with the TSSA. (This testing conforms to the requirements of ABSA Grade B Pressure Welder
Admission Policy
- An Ontario Secondary School Diploma or equivalent; or
- A mature student at least 18 years of age, and pass a Superintendent approved qualifying test
- In addition to the above, Students must have a valid, current all-position Canadian Welding Bureau Ticket in S.M.A.W. OR must prove welding capabilities in all position S.M.A.W. through a practical exam administered.
KPI Reporting
https://www.tcu.gov.on.ca/pepg/audiences/pcc/2022-pcc-kpi/data/?pccid=101451
Apprenticeship Programs
PLEASE NOTE IN ORDER TO DO APPRENTICESHIP PROGRAMS YOU MUST HAVE A SIGNED TRAINING AGREEMENT WITH YOUR EMPLOYER.
CAN NOT DO APPRENTICESHIP BLOCK TRAINING WITHOUT A SPONSOR
Welder (456A) Apprenticeship
Common Core Level
Next Course Date: April 6 - June 12, 2026
Program Duration: 10 Weeks (300 hours)
Level 1 Common Core is combined with Metal Fabricator 437A, in this level you are taught Trade Practices, Applied Blueprint Reading, Welding Theory, Intro to Material and Process Quality, Shielded Metal Arc Welding, Gas Shielded Semi-Automatic Welding and Thermal Cutting.
Level 2 Welder
Next Course Date: January 5 - February 13, 2026
Next Course Date: January 4 - February 12, 2027
Program Duration: 6 Weeks (180 hours)
Pre-requisites: In order to advance to Level 2 of the apprenticeship program, an individual must have completed all of the units outlined in Level 1.
Level 2 teaches Blueprint Reading/Fitting, Intermediate Welding Theory, Intermediate Shielded Metal Arc Welding, Intermediate Semi-Automatic Welding, Gas Tungsten Arc Welding.
Level 3 Welder
Next Course Date: August 24 - October 16, 2026
Exam Prep Week: October 19 - October 23, 2026
Program Duration: 8 Weeks (240 hours) + 1 Week Exam Prep (30 hours)
Pre-requisites: In order to advance to Level 3 of the program, an individual must have completed all of the units outlined in Level 1 and 2.
In Level 3 the curriculum goes into Fitting, Quality, Intermediate Gas Tungsten Arc Welding, Plasma Arc Welding, Advanced Automatic and Semi-Automatic Processes, Advanced Shielded Metal Arc Welding.
Metal Fabricator (Fitter) (437A) Apprenticeship
Common Core Level 1
Next Course Date: April 6 - June 12, 2026
Program Duration: 10 Weeks (300 hours)
Level 1 Common Core is combined with Welder 456A, in this level you are taught Trade Practices, Applied Blueprint Reading, Welding Theory, Intro to Material and Process Quality, Shielded Metal Arc Welding, Gas Shielded Semi-Automatic Welding and Thermal Cutting.
Level 2 Metal Fabricator
Next Course Date: July 6 - August 21, 2026
Program Duration: 7 Weeks (210 hours)
Pre-requisites: In order to advance to Level 2 of the apprenticeship program, an individual must have completed all of the units outlined in Level 1.
Level 2 teaches blueprint advanced, intro to Fabrication, Gas Tungsten Arc Welding, Machine Operation, Advanced Material and Process Quality, Intro to Pattern and Template Development.
Level 3 Metal Fabricator
Next Course Date: October 26 - December 11, 2026
Exam Prep Week: December 14 - December 18, 2026
Program Duration: 7 Weeks (210 hours) + 1 Week Exam Prep (30 hours)
Pre-requisites: In order to advance to Level 3 of the program, an individual must have completed all of the units outlined in Level 1 and 2.
In Level 3 the curriculum goes into Advanced Patter and Template Development, Fabrication and dives into Project Planning, Preparation for Shipping and Installation. The exam prep week is a review of all 3 levels to prepare you to write your red-seal exam.

